欢迎访问驻马店市政务服务网
驻马店市人民政府网站 河南政务服务网  | 国家政务服务网   |

办事指南

义务教育新生入学(小学)    005972167GG5LL57003
基本信息
事项名称 义务教育新生入学(小学)
基本编码 005972167GG5LL57 事项类型 公共服务
实施主体 上蔡县教育局 实施主体编码 001003027006014003011
实施主体性质 法定机关 是否即来即办业务
承诺时限 10 工作日 法定时限 60 工作日
办理结果获取方式 办理结果类型 其它
通办范围 服务对象 自然人,
是否大厅 是否出证
是否有数量限制 是否秒批事项
申请方式 链接式 是否公示

展开

受理条件

(一)年龄:《中华人民共和国义务教育法》规定的入学年龄和属地相关政策要求;
(二)户口和居住地:县级行政区划内符合户籍(居住)条件的适龄儿童、少年均可提交报名申请;
(三)社会保险参保情况:申请人在本地参加社会保险;
(四)住房情况:申请人产权住宅、居住证现居住地址位于学校划片(统筹)范围内。

设定依据

(一)《中华人民共和国义务教育法》(1986年4月12日第六届全国人民代表大会第四次会议通过2006年6月29日第十届全国人民代表大会常务委员会第二十二次会议修订根据2015年4月24日第十二届全国人民代表大会常务委员会第十四次会议《关于修改〈中华人民共和国义务教育法〉等五部法律的决定》第一次修正根据2018年12月29日第十三届全国人民代表大会常务委员会第七次会议《关于修改〈中华人民共和国产品质量法〉等五部法律的决定》第二次修正)。
(二)经办地关于义务教育招生的相关文件规定。

收费标准和依据

不收费

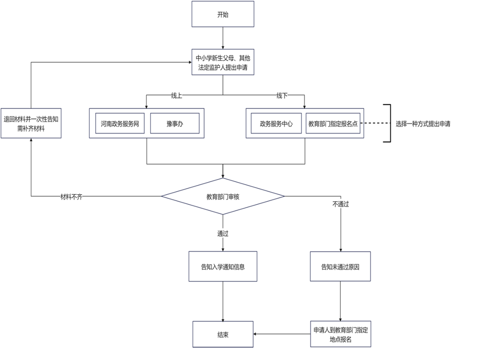
办理流程

环节名称:收件;办理人:收件人员;办理时限:1个工作日;审查标准:申请人向登记(发照)机关提交申请材料,或在政务服务网进行网上申报,并选择结果送达方式;办理结果:网上申报结束后,提供相应办件号及查询密码,现场收件后,受理完出局受理通知书; 环节名称:受理;办理人:受理人员;办理时限:1个工作日;审查标准:受理人员对申请材料进行初步审查,经审查,申请材料齐全,符合法定形式的,决定予以受理。对申请材料不齐全、不符合法定形式的,当场告知申请人需要补正的全部内容,并及时决定不予受理,并告知申请人。;办理结果:材料齐全受理;2.材料不齐,退回材料并一次告知需补齐材料。; 环节名称:审核;办理人:审核人员;办理时限:3个工作日;审查标准:提交材料是否齐全、是否符合法定形式;材料需要核实的,核实相关材料。;办理结果:审核意见; 环节名称:决定;办理人:决定人员;办理时限:2个工作日;审查标准:核查相关信息是否正确,并作出决定;办理结果:决定是否通过; 环节名称:送达;办理人:送达人员;办理时限:1个工作日;审查标准:送达办理结果 ;办理结果:通过,告知入学通知信息;不通过,告知未通过原因。;

展开

申请材料
序号 材料名称 原件份数 复印份数 操作
1 居住证(外来务工人员) 1份 1份
2 社会保险个人参保证明(外来务工人员) 1份 0份
3 中华人民共和国不动产权证 1份 1份
4 居民户口簿 1份 1份
办理地点

上蔡县秦相大道与洪河路交叉口东150米(黄淮商贸城北门)

窗口办理流程
办理结果样本

服务承诺

  • 到现场次数 0
  • 法定办结时限 60 工作日
  • 承诺办结时限 10 工作日
  • 法定办结时限说明

    暂无该项数据

  • 承诺办结时限说明

    承诺时间不包含听证、招标、拍卖、检验、检测、检疫、鉴定和专家评审、现场勘查、补件、上报(转报)等步骤所需要的时间。

咨询投诉电话

一、固话投诉:0396-6922610 二、网上投诉地址: 1、河南省政务服务网上投诉平台: https://12345.hnzwfw.gov.cn:8083/cns_hnbmfw_website/newwebsite/pages/subPage/appealRegister.html?rqsttype=10 2、河南省信访局网上投诉平台: http://wsxfdt.xfj.henan.gov.cn:8080/zfp/webroot/index.html 3、河南省纪委网上投诉平台: http://henan.12388.gov.cn/,一、固话咨询:0396-6911137 二、网上咨询地址:http://was.hnzwfw.gov.cn/evaluation-web/userAuthent/getUserAuthent.do?flag=3

整体满意度

非常满意

  0.00%

满意

  0.00%

基本满意

  0.00%

不满意

  0.00%

非常不满意

  0.00%